巨头押注的“数据飞轮”,真能取代中台吗?
“火山引擎、阿里云、AWS躬身入局,数据飞轮或将成为数据中台的“接班人”。
曾经风靡一时的“数据中台”,如今正陷入Gartner所言的“泡沫低谷期”——数据积压成山,却鲜有流动;建设投入巨大,却难以自我生长。
当下,企业数字化转型已进入深水区,亟需寻找新的技术“锚点”。
根据国际数据公司IDC预测,2025年全球数据量增速为26.9%,预计2029年全球数据量将达527.47ZB,但中国市场的数据留存率仅为5.1%,利用效率低。
在这种背景下,“数据飞轮”作为一种新兴理念正引发越来越多企业的关注。它将数据视为一个持续流动、不断创造价值的要素,通过“数据-洞察-行动-反馈”的闭环机制,让数据自动循环,虽然一开始需要较大的推动力,但随着数据的积累和正反馈循环的加速,最终实现自我驱动。
2024年中国数据、分析和人工智能技术成熟度曲线
图片来源:Gartner
那么,何谓数据飞轮,有哪些核心玩家,他们都是怎么做的?接下来,让我们一起来探讨这些问题。
数据中台式微时,
数据飞轮为何成为新风向?
曾经,数据中台通过数据服务化和共享,打破了企业数据孤岛的现状。但随着数字化建设逐渐趋于实际应用,企业逐渐意识到,仅靠数据的“大一统”尚难满足业务需求。海量数据若无法形成有效流转,便难以释放实际价值。伴随着人工智能的发展,如何让海量数据有效地运转起来?数据飞轮应运而出,为破解数据价值转化难题提供了系统性方案。
数据飞轮的概念借鉴了物理学中的“飞轮效应”——初期推动需要较大投入,但一旦转动起来,系统便会自主运转、持久蓄能。该理论由管理学家吉姆·柯林斯提出,后经亚马逊CEO贝索斯在商业实践中进一步发展。2001年,贝索斯团队提出的电商飞轮模型揭示核心逻辑:低价吸引更多客户,客户规模扩大带动第三方卖家入驻,进而摊薄物流与运营成本,成本降低又支撑更低价格,形成自我强化循环。随着数智化深入,这一模型被赋予数据维度新内涵,演进为“数据飞轮”——以数据消费为核心,业务产生的数据反哺数据资产建设,优化后的资产再赋能业务发展,实现螺旋式上升。
飞轮效应在亚马逊的商业应用应用示意图
来源:亚马逊
数据中台是地基,数据飞轮则是其上高楼。与传统数据中台相比,数据飞轮实现了理念升级。数据中台多聚焦数据集中存储与管理,易沦为“成本中心”;而数据飞轮更强调数据流与业务流深度融合,以“用数据”为核心目标,通过持续价值输出证明商业价值。这种从“资产导向”到“应用导向”的转变,是数据飞轮在实践中展现强大生命力的关键。
数字时代的数据飞轮架构
图片来源:《清华管理评论》2024年4月刊
借助数据飞轮,决策和数据的因果关系得以转换,数据及知识驱动业务决策的方式能够从直接驱动决策转变为辅助支持决策。清华大学经济管理学院的研究《AI时代如何构建数据飞轮》显示:在过去,业务较为稳定,知识可以长期应用于未来的业务场景,企业对业务人员决策能力的需求较低。而当前,业务正在快速变化,人们需要不断作出大量新的决策来持续优化流程。因此,需要调用能够还原先前场景的底层数据,而不是先前场景下产生的最终知识来辅助思考,从而产生适合于当下场景的决策和工作流程。
据飞轮实战图鉴:
三大巨头如何用数据驱动行业增长
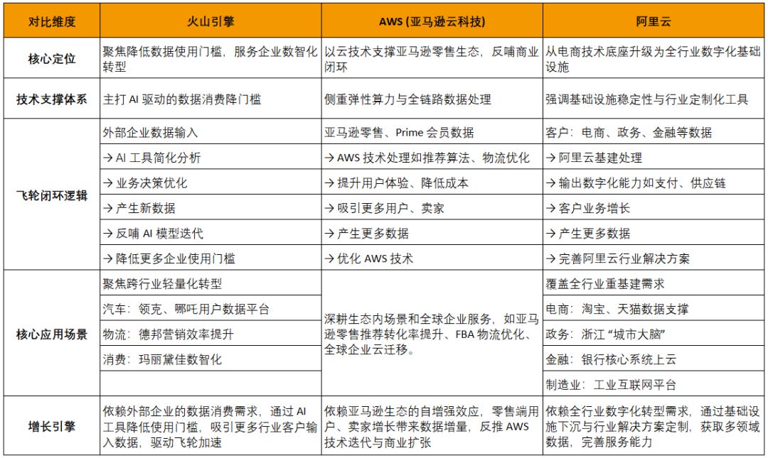
业界玩家积极布局数据飞轮相关技术产品,比较典型的如国内的火山引擎、阿里云,以及AWS这样的国际玩家。
1.火山引擎——数智平台、多模态数据湖、数据飞轮2.0
火山引擎把“数据飞轮”写进了自己的产品定位:强调以数据消费为核心、打通多模态:文本、图像、音视频、事件流的湖仓能力,并给出一整套从算子、异构计算和模型训练到部署的链路:VeDI、多模态数据湖、数据全链路产品。厂方资料与技术文章里反复提到把大模型训练与企业业务链路结合,形成“消费—资产—应用”双轮联动。
火山引擎数据飞轮 2.0 模式图
来源:火山引擎数智平台
2.阿里云——大数据与AI平台MaxCompute、PAI等结合
阿里云的技术栈长期围绕大数据仓库MaxCompute、实时计算、数据中台与AI平台PAI,把从数据存储、批流计算、特征工程到模型训练、线上部署的环节一体化,强调把企业业务数据变成可重复的智能服务。
3.AWS——模块化的“Data Flywheel”方法论+MLOps工具链
AWS把数据飞轮作为方法论来推广,强调不是单一产品而是一整套组件:存储、编目、训练、推理、监控与治理协同工作;并通过具体的MLOps、Flywheel实践, 例如Amazon Comprehend的Flywheel机制演示如何把数据湖、版本化数据集和自动化训练串成闭环。
行业应用落地:
数据飞轮的 “价值绽放”
技术产品的价值最终在行业场景中显现,三家企业的飞轮应用各具特色,却都实现了数据价值与业务增长的双赢。
1.火山引擎—电商、品牌运营里的“快速试错→精准放量”飞轮
火山引擎把VeCDP+增长分析DataFinder+A/B 测试DataTester+智能洞察DataWind连成闭环——先把全域行为打通并建标签,数据入湖,用增长分析发现高潜用户和爆款线索,用 A/B 实验验证运营策略,把成功策略在更多触点放量,进一步产生更干净的训练/统计数据,飞轮越转越稳。
2.阿里云—供应链与大规模零售与物流场景的“实时决策”飞轮
阿里云的“打法”是以MaxCompute、Hologres、实时计算Flink、机器学习能力PAI为核心,构建一体化的数仓湖:实时流入的运单、车辆、仓库状态驱动模型产生调度和路径建议,调度结果和服务质量又不断回流成训练数据、治理指标与业务规则,形成持续优化的闭环,提升配送准时率、降低成本与库存占用。而且,阿里云给供应链与零售的大客户提供了这一整套落地工具与实践。
3.AWS—跨国化产品、媒体与组合化飞轮方法论
时下,流媒体、国际电商或多地域服务商,需要把海量用户行为和内容表现做成可复制的个性化推荐引擎,并在不同市场不断迭代模型。AWS不只卖单个服务,而是把数据湖、编目Glue、训练、托管SageMaker、行业托管服务如Amazon Personalize、Comprehend的Flywheels等,拼成可插拔的飞轮工具箱。以 Amazon Comprehend的“Flywheel”功能为例,它能把模型训练—评估—部署—采集反馈自动化,缩短模型从“学到用”再到“学新的”周期。
为了更清楚的对比各个玩家的差异,我们做了如下的分析表格:
前途光明,但道路曲折
如同许多正在发展壮大中的新技术一样,尽管数据飞轮前景广阔,但在落地过程中仍面临多方面挑战。技术层面,大模型“幻觉”问题仍未完全解决,影响分析结果可信度,这是困扰很多厂商的问题;多源数据融合、实时性与一致性难以兼顾。
数据飞轮强调“以数据消费促数据生产”,但企业员工的数据消费意识和能力往往不足,业务人员数据消费意愿低,仍依赖技术团队驱动。这种状况间接导致在组织与流程方面,数据与业务团队协同困难,缺乏“数据BP”角色。数据飞轮需持续迭代,传统项目管理方式需要更新变革。
成本与投入问题也是企业尤其是中小企业面临的重要障碍——数据飞轮初期建设成本高,ROI难以短期量化。对中小企业而言,技术学习门槛和建设门槛仍较高。
展望未来,数据飞轮将继续演进,并呈现出以下几个明显趋势:
·更低门槛的AI交互将成为数据飞轮普及的关键。例如,衡石科技正探索通过语音识别、AR、VR等技术,实现“对话+视觉”的沉浸式分析体验。
·更智能的数据反馈机制是数据飞轮持续优化的核心。随着AI和机器学习技术的发展,数据分析将变得更加智能,自动生成洞察和行动策略。
·更广泛的行业适配将推动数据飞轮在更多场景落地。从零售、制造到医疗、金融,数据飞轮的理念和方法正在不同行业中得到验证和推广。
数据飞轮的本质是一场从“数据工程”到“认知工程”的范式转变。当数据流动速度超过业务迭代周期时,将产生指数级价值放大效应。AI原生将成为数据飞轮的核心特征。
如果说数据飞轮1.0的关键词是“整合”,2.0是“赋能”,那么未来3.0阶段将实现“共生”——AI不仅是工具,更成为数据飞轮的内在驱动核心。
我们认为,数据中台没有被淘汰,它完成了自己的使命。那一阶段,企业需要秩序、标准和统一的视图。
如今,问题变了。数据量激增,反馈周期缩短,企业开始关注如何让系统自己学习。数据飞轮的出现,是一种自然的迁移——从集中治理,走向动态循环。
它不是取代,而是接力。中台让企业看清过去,飞轮让企业适应未来。前者建立稳定,后者追求速度。
真正的分水岭,不在概念,而在组织。谁能把数据嵌入决策、让AI介入执行,谁就能让增长自己运转。
技术史从不重复,它只会在不同形式下推进同一个命题:让系统,变得更聪明,更有用。






