【金猿产品展】亿信华辰睿码主数据管理平台—治理基石,一数一源
亿信华辰产品
该大数据类产品由亿信华辰投递并参与金猿组委会×数据猿×上海大数据联盟共同推出的《2025中国大数据产业年度创新服务产品——十年标杆产品》榜单/奖项评选。
起源:破解企业信息化的核心痛点
睿码主数据管理平台EsMDM诞生于国内企业信息化建设从系统搭建转向数据整合的关键期。当时,许多集团企业虽部署了多个业务系统(如ERP、CRM),但因缺乏统一规划,各系统数据标准不一,导致数据孤岛现象严重。典型的痛点包括:同一物料在不同系统中有多个编码和名称(一物多码)、客户信息重复且不一致,这严重影响了跨部门协同与分析决策。
亿信华辰作为长期专注于数据领域的厂商,正是为解决企业主数据的一致性与权威性这一根本问题而推出EsMDM。其最初愿景是成为企业黄金数据的构建者,通过一个平台实现主数据从申请、审核到分发全流程的统一管理,确保核心数据在企业内唯一、准确、共享。
进化:不断功能完善
十年来,睿码主数据管理平台EsMDM产品从通用的主数据管理,逐渐深入到制造业核心的BOM(物料清单)数据管理,支持可视化定义复杂的产品结构。同时,平台预置了多行业的数据模型模板(如客户、物料属性清单),大幅提升了项目实施效率。
长期主义:以客户成功构筑壁垒
睿码主数据管理平台EsMDM的长期生命力体现在对客户成功的持续贡献和前瞻性的技术布局上。
广泛的客户验证:主要应用于大型集团和制造企业,其中不乏中国电子、郑州煤机、南山集团、上海豫园、云南省投资集团、楚昌投资集团等标杆客户。这些案例证明,EsMDM能切实帮助客户提升运营效率,例如某线缆企业通过实施该平台实现了供应链协同效率提升40%。
技术融合与生态构建:公司坚持“数据治理+数据分析”双轮驱动的战略。EsMDM并非孤立产品,它能与亿信华辰的睿治智能数据治理平台、亿信ABI分析平台无缝集成,形成从数据整合、治理到分析应用的完整闭环。面对AI趋势,平台也已开始集成智能质检、自然语言处理(NLP)查重等能力,迈向智能化。
十年重大更新升级
睿码主数据管理平台EsMDM的核心是构建覆盖主数据采集、申请、审核、分发的全生命周期管理能力。这奠定了解决企业“数据孤岛”、实现核心数据统一管理的基石。
2022年发布V2.6.1版本:深化行业应用与体验
此版本通过预置人员、物料、供应商等9大主数据标准模板,大幅提升了建模效率。同时,全新的表单设计界面和增强的审批流程,标志着产品从功能实现转向注重用户体验与项目实施效率。
2023年发布V2.7.1版本:拥抱云原生架构
这是产品技术架构的一次重大飞跃。升级为云原生微服务架构后,平台能更好地支持大型集团部署,满足高并发、弹性伸缩的需求,并为与亿信ABI、睿治等其他产品生态集成奠定了技术基础。
2025年发布V2.7.3版本:面向未来的安全、合规与智能
这是目前最具前瞻性的版本。它引入了“系统管理员-安全保密管理员-审计员”三权分立体系,并内置数据脱敏功能,直击数据安全痛点。同时,它提供多语言界面与数据维护能力,支持企业全球化管理,并全面兼容主流国产软硬件。新增的“动态标准映射”功能,使数据标准能自动同步到数据模型,实现了治理流程的智能化。
总而言之,睿码平台的演进路径清晰:从统一管理,到行业化、易用化,再到云化、平台化,最终迈向安全化、全球化与智能化。
应用场景/人群
应用场景:
场景一:终结一物多码,赋能智能运营
当物料、药品或供应商在ERP、SCM、WMS等系统中拥有不同身份时,任何需要跨系统关联分析的智能应用(如预测性采购、全链路质量追溯)都会因无法准确识别同一实体而失效。睿码平台的核心作用是创建并治理企业核心数据的身份证体系。通过建立唯一、准确、权威的主数据(物料、产品、客商),并自动分发至各业务系统,确保所有环节“说同一种语言”。
场景二:统一数据口径,驱动智能决策
部门墙导致的数据口径不一,本质是数据质量的坍塌。研发的“原料”、生产的“投料”与营销的“成本”若无法对应,任何基于全域数据的分析模型都是在用错误的数据进行训练,输出自然不可靠。睿码平台不仅统一基础编码,更致力于统一关键属性、计算口径和标签体系。例如,明确定义“成品药”的规格、有效期、市场分类等全域一致的标准,确保数据在产生伊始就是清洁、可聚合的。
场景三:串联业财数据,保障智能合规
在强监管行业(如医药的GSP/GMP),业务流与财务流的数据脱节不仅是效率问题,更是重大的合规与风控漏洞。审计时无法自证数据完整性,使企业面临巨大风险。睿码平台通过将核心主数据(客户、供应商、物料、会计科目)作为“连接器”,确保每一笔业务交易(订单、库存移动)都能与相应的财务凭证(应收、应付)准确关联,形成完整、可信、可审计的数据闭环。
使用人群:
一是数据管理团队(如数据治理委员会),他们是平台的核心设计者与管理者,制定数据标准、设计数据模型、监控数据质量与全生命周期。
二是各业务部门用户(如财务、采购、销售),他们是数据的主要生产者和使用者,在统一平台上申请、维护其负责的主数据(如客户、供应商、物料),执行标准化流程。
三是IT运维与开发团队,他们是平台的技术支撑者,负责平台部署、集成,并配置接口将清洗后的主数据分发到各个业务系统。
四是企业决策与管理人员,他们是数据消费和决策者,通过平台的可视化报表,全局掌握数据资产、质量及使用情况,支持战略决策。
产品功能
在数据驱动的时代,企业核心业务实体——如客户、供应商、物料、产品——的准确性与一致性,是支撑智能决策、高效运营与合规经营的绝对基石。亿信华辰睿码主数据管理平台(EsMDM)正是为夯实这一基石而生的企业级解决方案。它通过对这些核心“主数据”进行全生命周期的统一建模、清洗、治理、分发与监控,旨在将企业从“数据孤岛”与“数据混乱”中解放出来,构建单一、准确、可信的“黄金数据源”。
平台的核心功能贯穿数据治理的全链路:建模管理支持零编码、可视化地构建贴合业务的数据模型;数据维护提供从申请、审批到生效的标准化流程,并确保操作留痕与版本可控;质量监控通过可视化仪表盘实时洞察数据健康度;分发服务则通过高效接口将洁净数据同步至所有下游业务系统,实现“一处维护,全域可用”。
如果说上述功能构筑了平台的坚实基础,那么2025年全新发布的睿码主数据管理平台Cloud V2.7.3版本,则代表了其在智能化、安全性与生态化维度的一次战略性跃迁。本次升级直面企业数字化转型的深层痛点,推出了六大核心新功能,不仅强化了平台能力,更重新定义了主数据管理的价值标准。
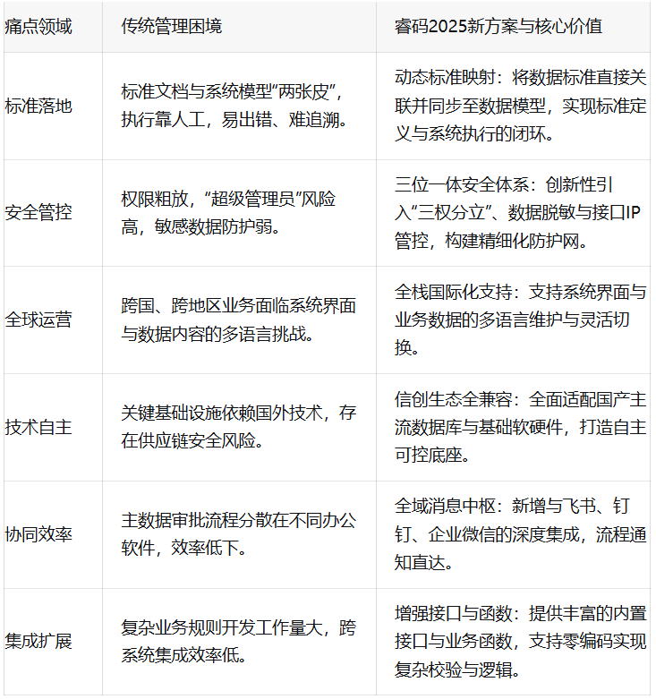
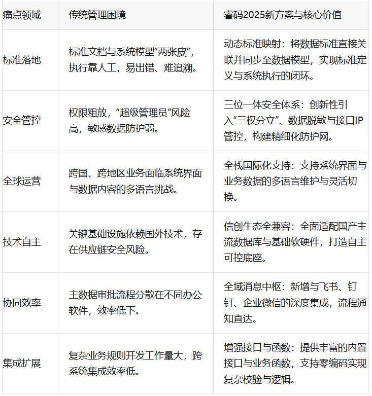
1.动态标准映射:让数据标准“活”起来
过去,企业制定了详尽的数据标准,但在IT系统落地时,仍需要人工将文档要求转化为技术字段,极易产生偏差。例如,采购系统的“供应商编号”与财务系统的“供方代码”可能本应遵循同一标准,却因人工落地不一致导致数据断层和巨额账务差异。
2025新功能创新性地实现了数据标准与主数据模型的动态关联与同步。用户在平台中维护一套全企业统一的数据标准目录。当在EsMDM中创建或修改主数据模型(如“供应商模型”)时,可以直接从标准目录中引用字段标准(如“统一社会信用代码编码规则”)。一旦业务标准更新,管理员只需一键触发“标准同步”,所有关联模型的对应字段属性(如长度、值域)将自动更新,无需人工逐个修改上百个模型,彻底解决了标准执行“最后一公里”的难题。
2.三位一体安全体系:构筑数据“保险库”
数据安全已成为企业的生命线。新版本构建了一个从管理权限、数据内容到访问通道的立体防护网:
三权分立:打破传统“超级管理员”的无限权力,引入行政系统中的分权制衡理念。系统管理员负责技术运维,安全保密管理员负责权限分配,审计员独立负责监督审计日志。三者权责分离,有效防范内部风险。
数据脱敏:针对身份证、银行卡号等22类敏感信息,提供基于角色的动态脱敏。例如,医院医生在查看患者信息时,身份证号仅显示后四位;而合规的医保接口能获取完整信息。这种“分级可视”机制,在保障业务的同时严格遵循了《个人信息保护法》等法规。
接口IP管控:可为每个数据分发接口设置独立的IP白名单,将访问权限精确控制在特定的网络区域,有效抵御外部非法访问与网络攻击。
3.全栈国际化:支撑企业全球化布局
随着中国企业出海步伐加快,主数据管理需满足全球化团队需求。新版本提供了从系统界面到业务数据的全栈国际化支持。用户可随时在简体中文、繁体中文、英文等系统界面间切换。
更重要的是,在定义如“客户名称”、“产品规格”等业务字段时,可以同步维护多语言译文。这确保了海外子公司使用本地语言界面操作时,其录入的数据能无缝对应集团总部的核心数据标准,实现全球数据的一致性与可比性。
4.信创生态全兼容:打造自主可控基座
为响应国家信息技术应用创新战略,新版本完成了与主流国产信创生态的深度适配,包括达梦、人大金仓(KingBase)、openGauss、OceanBase等国产数据库。这确保了在从底层基础设施到上层应用软件的全面国产化替代场景下,睿码平台能够平滑迁移、稳定运行,为企业数字化转型提供安全可靠的技术底座。
5.全域消息中枢:打破协同壁垒
为提升业务流程效率,新版本进一步拓展了协同生态,新增了与飞书的应用集成,与原先支持的钉钉、企业微信共同覆盖了国内主流办公平台。主数据的新建、修改、审批等流程通知,可通过可视化配置直接推送至这些办公软件的聊天窗口或机器人。某互联网企业利用此功能,将供应商准入审批时效从平均8小时缩短至30分钟,极大提升了运营效率。
6.增强接口与函数:赋能业务敏捷创新
新版本大幅增强了接口能力和内置业务函数库。一方面,提供了更丰富的预置数据接口,方便与各类系统集成;另一方面,新增了如值域检查、子表数据汇总、身份证与统一社会信用代码合规性校验等数十种开箱即用的函数规则。业务人员无需编写代码,通过可视化配置即可实现复杂的业务逻辑校验,让IT部门更专注于战略性工作,推动数据治理与业务创新的深度融合。
产品优势
下表从四个关键维度,对比了睿码与市场上其他主流主数据管理解决方案的差异:
基于以上对比,睿码的优势可以归纳为以下三点:
1.智能化与自动化治理,降低人工成本
平台内置智能治理引擎,能实现主数据从采集、清洗、校验到分发的全流程自动化。其零编码设计和可视化建模,让业务人员也能直接参与数据管理,大幅降低了对IT部门的依赖和实施门槛。这解决了传统方式效率低、错误率高的问题。
2.深度的行业化解决方案
睿码不止于通用功能,而是深耕行业痛点。例如,睿码在制造业的解决方案并非通用工具的简单套用,而是围绕“物料-BOM-供应链”这一核心制造数据链,提供从标准制定、可视化建模到高效分发的闭环管理。
3.本土化与信创生态优势
产品在安全性上创新地引入了“三权分立”管理体系,并支持22类敏感数据的动态脱敏。同时,它全面兼容国产主流数据库和基础软硬件,实现了信创生态的全栈兼容,为面临国产化替代需求的企业提供了可靠选择。
服务客户/使用人数
产品总使用客户量或人群数量:睿码主数据管理平台EsMDM作为企业数字化转型的数据基石,其成熟性与可靠性已在实际业务中得到广泛验证。平台深度赋能国央企、高端制造、医药医疗、金融投资、消费品及能源环保等多个关键行业,成功服务于包括中国电子、中国化学工程集团、国药数科、郑煤机、南山集团、云南省投资集团、上海豫园股份等在内400余家大中型企业,助力其构建统一、准确、可信的黄金数据源,全面释放数据资产价值。平台稳定支撑着超过100万终端用户的日常业务操作,持续提升着用户体验与运营效率,为各行业领军者的数字化转型与高质量发展提供了坚实支撑。
市场价值
睿码主数据管理平台EsMDM为市场带来的核心商业价值,在于它从成本、效率、风险与战略四个维度,为企业将“数据负债”转化为“数据资产”提供了可落地、可衡量的解决方案。
1.降本增效:直接优化运营财务表现
降低隐性成本:通过根治“一物多码”,平台直接减少因数据错误导致的采购冗余、库存呆滞和生产失误。例如,统一物料编码可避免重复采购,为企业节省可观的直接成本。
提升协同效率:统一的数据标准与流程,打破了部门墙,使研发、生产、供应链、营销能基于同一份数据协同,将订单处理、新品上市等流程从“周/天级”压缩至“小时级”,显著提升人效与资源利用率。
2.管控风险:筑牢合规与风控防线
满足强合规要求:在医药(GSP/GMP)、金融等强监管行业,平台通过确保业务、财务、数据流“三流合一”且全程可追溯,为审计提供可信数据链路,大幅降低合规风险与潜在处罚。
增强决策可靠性:为管理层和AI模型提供一致、准确的数据基础,避免因“数据打架”导致的战略误判,从源头降低决策风险。
3.驱动增长:赋能智能与创新
激活数据资产:平台将散乱的数据治理为高质量、可复用的资产,使企业能基于此开发精准营销、智能供应链预测、客户全景画像等增值应用,直接创造营收增长点。
加速数字化转型:作为数字化的“基石工程”,它解决了数据孤岛这一核心障碍,使企业能更敏捷地部署ERP、MES、BI等上层应用,缩短数字化转型周期,快速形成数字化竞争力。
相关评价
在选择亿信华辰睿码主数据管理平台时,着重考量了软件功能的强大性、对多业态的支持程度、丰富的多业态实施经验以及一个平台能否支持多产业等关键要素。最终,睿码主数据平台凭借其功能完整、支持多产业集团入驻模式、集成能力强等多重优势脱颖而出,成为了豫园股份推进主数据管理的得力助手。
——上海豫园旅游商城(集团)股份有限公司 AI智能科技中心总监 陈市明
在推进环保产业智慧升级的过程中,我们深刻认识到统一、可靠的数据底座至关重要。睿码主数据管理平台帮助我们彻底解决了以往各业务系统间数据标准不一、难以共享的核心痛点。通过构建企业唯一的“项目、物料、设备、供应商、银行账号”主数据标准,我们不仅将数据错误率显著降低,更实现了采购、项目、资产等核心流程的高效协同,为公司的精细化管理和数字化转型提供了坚实的数据支撑。
——上海康恒环境股份有限公司 CIO助理 程凯
产品所属企业:亿信华辰
北京亿信华辰软件有限责任公司成立于2006年,是领先的数据分析和数据治理产品与服务提供商,致力于提供从数据采集、存储、治理、分析到智能应用的数据全生命周期管控方案,其自主研发的旗舰产品包括睿治智能数据治理平台、睿码主数据管理平台、ABI一站式数据分析平台。
凭借深厚的数据管理技术积累和丰富的行业实践,在政府、金融、能源、制造等多个关键行业拥有大量成功案例,服务客户超13000家,连续4年位居中国数据治理解决方案市场份额第一,被Gartner评为数据资产管理、数据治理技术代表厂商。







