可信数据空间,“脚”先着地还是“脸”先着地?
““脚”先着地看市场,“脸”先着地重形式。
近期,全国两会召开,人工智能与数据要素相关议题成为各界热议焦点。
值得注意的是,多位代表委员也围绕可信数据、高质量数据集进行建言献策,这些建言,主要集中在数据治理、流通、安全与产业落地等方面。
早在2024年,“可信数据空间”被正式纳入顶层设计,但截止目前,实际落地情况如何?数据猿注意到,此次两会期间,有委员直白点出了目前数据的痛点——“转不起来、不好用、不安全”,多位不同领域的代表反映,目前数据依然存在不敢共享、不愿共享、不能共享等问题。虽然国家有了顶层设计,但实际推进中仍阻碍重重。
国家顶层设计后
实际推进中的阻碍
早在2024年11月,国家数据局发布《可信数据空间发展行动计划(2024—2028年)》。
具体来看,计划明确提出,到2028年,建成100个以上可信数据空间的目标,形成一批数据空间解决方案和最佳实践。
紧接着,在2025年,国家数据局跟进发布了创新发展试点通知,确定63个试点项目,涵盖城市、行业、企业三大方向。
根据国家数据局《可信数据空间发展行动计划(2024—2028年)》的定义:
可信数据空间是基于共识规则,联接多方主体,实现数据资源共享共用的一种数据流通利用基础设施,是数据要素价值共创的应用生态,是支撑构建全国一体化数据市场的重要载体。可信数据空间须具备数据可信管控、资源交互、价值共创三类核心能力。
简单理解:它是一个安全、可控、可互信的“数据共享平台”,让企业、政府、机构等多方在不泄露原始数据、不丧失数据主权的前提下,安全合规地共享、计算、挖掘数据价值。
可信数据空间能力视图(来源:可信数据空间发展行动计划(2024—2028 年)
为什么要提出建立可信数据空间?
简单来说,可以理解成一条“数据专用高速公路”。路上跑的“车”,就是我们常说的政务数据,企业数据,个人数据。这条“高速路”的核心作用就是:让数据不乱跑,不被偷用,还能在合规的轨道上,顺畅地创造价值。例如,医院敢给数据,保险公司敢用数据,企业愿意共享数据。简单来说,是为了让数据能安全流通、放心共享,既把价值用起来,又守住隐私和安全底线。
我国可信数据空间产业的发展呈现出阶段性演进特征(图自赛迪报告)
尽管早在2024年,国家就已经明确了可信数据空间的发展方向,但目前进展情况如何?此次两会上,来自不同领域的代表委员,结合各自行业痛点,提出了具体的建议,具体如下:
2026年两会关于可信数据空间的建议汇总:
人大代表、中国铁塔董事长张志勇,专门提出了《加快推动数据要素高效流通》建议。他直白地点出了目前数据的痛点——“转不起来、不好用、不安全”,简单说就是数据流通不顺畅、能用的高质量数据少、安全保障不到位。所以,他建议健全数据权属、责任、收益分配规则,完善有偿使用制度。希望国家能牵头,统筹建设高质量数据集,打通“数据孤岛”。
政协委员、普华永道首席合伙人李丹,重点关注企业出海时的数据合规问题。如今,很多中国企业走出去,但不同国家对数据安全的要求不一样,企业很容易踩坑。他建议,国家要制定境外数据安全合规的指导文件,建立“一国一策”的风险库,针对不同国家的规则给出应对方案,同时推动我国的数据规则和国际接轨,实现对等,让中国企业出海时,在数据使用上更有保障。
政协委员、知乎创始人周源,聚焦互联网上的专业内容数据。他发现,现在很多AI企业不经过授权,就擅自抓取网上的专业内容,引发版权纠纷,还导致AI使用的数据来源不可靠。他建议,支持像知乎这样的内容社区,通过标准的接口(API),合规地向AI企业开放数据。同时,建议开展专家级的数据标注和“数据资产化”试点,让原创内容的权益得到保护,也让AI能用到合规、可信的高质量数据。
政协委员、苏州大学附属第一医院主任吴德沛表示,目前医疗数据存在很多问题:各个医院、各个部门的数据都是分散的,没有统一标准,安全防护也不到位,形成了一个个“信息孤岛”,不利于医疗行业发展和AI在医疗领域的应用。他建议,由国家卫健委牵头,建立国家级的医疗数据统筹机制,把分散的医疗数据整合起来,规范管理。
实际上,这些来自不同领域的代表委员的真实建议,也的确反映了当前可信数据建设的真实情况:虽然国家有了顶层设计,但实际推进中仍有很多痛点。
对此,要解决这些问题,两会的代表委员们建议,靠国家统筹、多部门协同,把数据的归属、流通、安全、收益等全流程的制度健全起来;同时统一数据标准,打造高质量、可追溯、可验证的数据集,彻底解决数据“质量差、太零散”的问题,让数据既能安全使用,又能充分释放价值。
规模4年增超33倍
首批63个国家级试点
根据赛迪顾问发布的《中国可信数据空间市场白皮书》预测,2024年至2028年,中国可信数据空间市场的年复合增长率预计将高达152.4%。市场规模将从2024年的15.2亿猛增至2028年的约507.8亿元。4年增长超33倍,势头强劲。
根据IDC预测,2025年市场规模约30.4亿元。预测2026年,预计迎来第二轮建设高峰,市场规模将持续高速增长,运营服务占比逐步提升。
可信数据空间的市场规模
注:数据来源于赛迪顾问,其中2024-2025年为实际跟踪数据,2026-2028年为预测数据。
分区域情况,长三角、粤港澳、京津冀三大城市群占据75%以上市场份额。市场结构来看,早期以基础设施建设为主,未来将向运营服务转型,2028年运营服务占比预计升至45%。
从数据来看,在市场发展初期(2024-2025年),技术产品与解决方案是市场的绝对主体,占比超过70%。然而,随着首批数据空间完成基建并投入运营,运营与增值服务的占比将从2024年的15%快速增长至2028年的45%。
2025年4月,国家数据局启动可信数据空间创新发展试点工作,并于7月公布首批63个试点项目,涵盖13个城市、22个行业、28个企业,为全国数据要素流通探索路径。
以下盘点6个核心试点城市的最新进展:
截止2026年3月,广州作为粤港澳大湾区唯一城市级试点,以“政府指导、市场主导、生态共治”模式,首创“八大可信”规则,联动400余家数据企业,落地37个高价值场景,成为司法与技术双轮驱动的标杆。
来自广州市人民政府官网
南京以场景牵引,探索三大融合模式,由南京大数据集团运营,汇聚 30 余个部门超 100 类公共数据,落地 42个授权运营场景,打造价值转化闭环样板。
据悉,南京市城市可信数据空间项目是江苏省内唯一城市级可信数据空间入选项目
宁波聚焦港航、医疗、金融三大领域,落地21个标杆场景、上架318个数据产品、吸引67家数商,以“算力 - 数据 - 算法”协同赋能产业转型。
温州依托中国数安港,以轻量化接入赋能民营经济,归集900亿条数据,链接4 万余家企业与2.5万名设计师,实现效率与周转双提升,配套完善司法保障。
来自国家数据局
上海以区块链为底座,建立“2+8”规则体系,落地多领域场景,将金融合规用数成本降低10%-20%,树立超大城市治理范式。
厦门打造普惠型数据空间,推出“马上有数”与“以数分润”机制,孵化132个场景、上线1200+数据产品,公共数据授权运营场景数居全国第二,实现跨区域普惠赋能。
产业:
典型案例一:汽车行业可信数据空间
汽车行业可信数据空间,是全国首个产业级汽车数据协同平台,由中国汽研、中汽数据等行业龙头牵头建设。具体来看,用技术把汽车从研发、生产、供应、销售到售后全流程的数据都打通。目前已落地智能驾驶训练、电池寿命管理、碳足迹核算、供应链金融等场景。
典型案例二:医保行业可信数据空间
医保行业可信数据空间,由国家医保局统一部署,各地医保部门牵头,联合医院、药企、保险公司等多方一起建。目前已覆盖医保基金智能监管、商业保险快速理赔、异地就医结算、慢病管理等核心场景。
典型案例三:能源行业可信数据空间
能源行业可信数据空间,是能源领域唯一的国家级行业试点平台,由南方电网负责建设和运营。它搭建技术底座,把电力、气象、工商、水务、燃气等跨领域的数据都打通,让不同行业、不同单位的能源数据安全对接、高效流转。
图自国家数据局
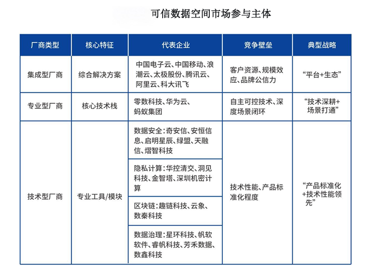
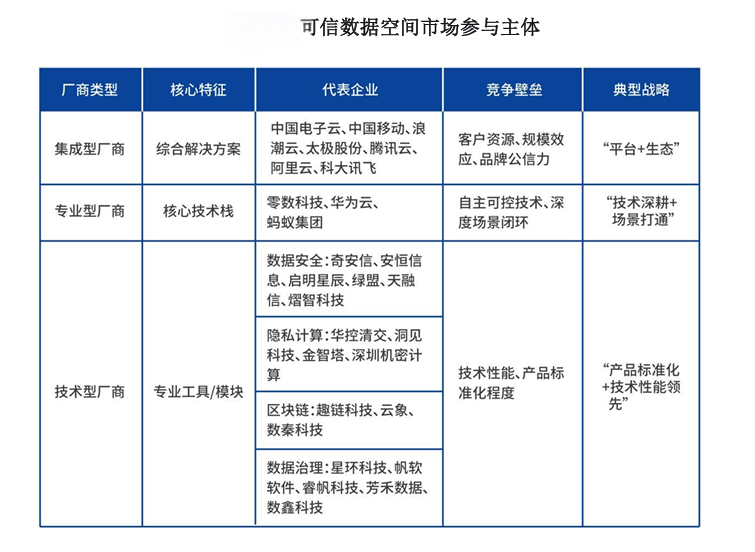
市场参与主体:
图自《迈向数据与智能融合新范式: 可信数据空间建设与产业发展报告》
从市场参与情况来看,市场参与主体包括了集成型、专业型与技术型厂商。
其中,集成型厂商以中国电子云、中国移动、浪潮云、太极股份等为代表,主导着大型城市级与行业级数据空间的整体建设与集成。
专业型厂商以零数科技、华为云、蚂蚁集团等为代表,聚焦于可信数据流通的核心技术栈,在区块链、隐私计算等关键单点技术上建立了壁垒,在特定领域形成应用闭环。
技术型厂商作为市场的基础支撑,进一步细分为四大专业技术阵营。包括了数据安全、隐私计算、区块链、数据治理几大领域。
真价值与泡沫并存
根据《迈向数据与智能融合新范式:可信数据空间建设与产业发展报告》的调研,目前可信数据空间建设方面,存在以下几个核心问题,:
首先,数据“散、乱、不统一”是首要难题。
现实中,数据大多分散在不同机构、部门和系统里,格式、标准、质量各不相同。虽说可信数据空间的初衷是打破这种“数据孤岛”,但数据持有方主动开放、共享核心数据的意愿依然不强。更关键的是,目前没有一套跨行业的统一数据管理规则,比如数据怎么分类分级、怎么统一描述、怎么评估质量、怎么让不同数据的含义被统一认可?
此前,数据猿的多篇稿件(如《为何可信数据空间大多失败?只因我们只是在建系统而非建信任》《可信数据空间真的 “可信”?真相没那么简单》《没谈好利益,可信数据空间就是一句空话?》)提到:可信数据空间的核心瓶颈,是信任机制尚未真正建立。对此,数据猿认为,要实现从 “政策硬推”到“市场驱动”的转变,必须先打破“信任僵局”,让数据在安全可控的前提下,真正为供需双方创造可量化的价值。
其次,技术整合难度大、成本高。
区块链、隐私计算和AI这三种核心技术,体系和标准不兼容,它们来自不同的技术领域,在系统架构、通信规则、安全要求等方面差异很大。如果只是简单把这三种技术拼凑在一起,很容易形成新的“技术壁垒”,造成系统繁琐、维护麻烦,运行效率也不好。目前行业内还没有一套大家都认可的、可灵活搭配、高性能的技术框架和标准,企业选技术时很迷茫,不知道该选现成的一体化平台,还是自己整合零散的优质技术,这种困惑拖慢了技术标准化的进度,也让企业使用这些技术的门槛变高。
最后,商业模式不成熟,难以持续发展。
可信数据空间赋能AI的价值怎么衡量、收益怎么分配,还没有形成一套完善的机制,现在很多项目都靠政府课题或战略投资支撑,没有一套能自主盈利、可大规模推广的商业模式。
核心难题有三个:数据空间的“可信流通”服务该怎么定价?数据流通后赋能AI产生的价值,怎么衡量不同主体的贡献?产生的收益,怎么在数据提供方、空间运营方、技术服务商和AI算法方之间,公平、透明地自动分配?如果没有一套大家都认可的价值衡量和收益分配规则,就没法激励各方主动提供高质量数据、积极参与生态建设,最终可能导致数据空间“建好了却没人用”,没法形成活跃的数据交易市场。
可信数据空间建设,始终要面临“脚”先着地还是“脸”先着地的拷问。从现状来看,可信数据空间目前仍面临数据孤岛难打破、技术标准不兼容、收益分配机制不完善等现实阻碍,多数项目依赖政策与投资支撑,市场活力尚未充分激发,仍处于从“政策引导”向“市场落地”过渡的关键阶段,未达成真正意义上的“脚先着地”。










