【金猿案例展】中信百信银行——Data Agent智能指标项目
数势科技案例
该Agent案例由数势科技投递并参与金猿组委会×数据猿×上海大数据联盟共同推出的《2025中国大数据产业年度Data Agent创新应用》榜单/奖项评选。
中信百信银行作为国有控股的数字普惠银行,自成立以来持续深耕数字金融创新,已构建完善的数字原生银行架构与数据基础设施,为智能化升级奠定了坚实基础。
随着数字经济深入发展,传统BI工具已难以满足业务对敏捷洞察的需求。为此,中信百信银行启动智能指标平台项目,引入Data Agent技术,旨在以智能体重构数据消费模式,推动从“人找数”到“数驱动”的范式升级,为数字银行高质量发展注入新动能。
时间周期:
开始时间:2025年初
试运行阶段:2025年下旬
完结时间:2025年末
Data Agent 应用需求
中信百信银行依托成熟AI Ready与Data Ready基础,率先引入Data Agent,致力于推动数据应用从“人找数”向“数驱动”转型,敏捷释放数据价值并实现治理闭环。
面临挑战
在当前数字经济时代,金融机构的智能化水平与运营效率已成为其核心竞争力。面向更高阶的“数智化”能力建设,机构需应对三大前瞻性挑战:
挑战一:从指标统一管理到精细化智能治理
挑战二:从人工分析到智能决策支持
挑战三:从被动监测到主动风险预警
战略目标
行方引入Data Agent的核心战略,是构建全行级智能指标分析平台,驱动数据应用从“工具辅助”迈向“智能驱动”的深度转型:
1.构建全域统一的指标治理体系
2.实现指标敏捷衍生与智能归因
3.推动信贷风险监测向主动智能演进
4.落地自然语言驱动的智能问数
实施与部署过程
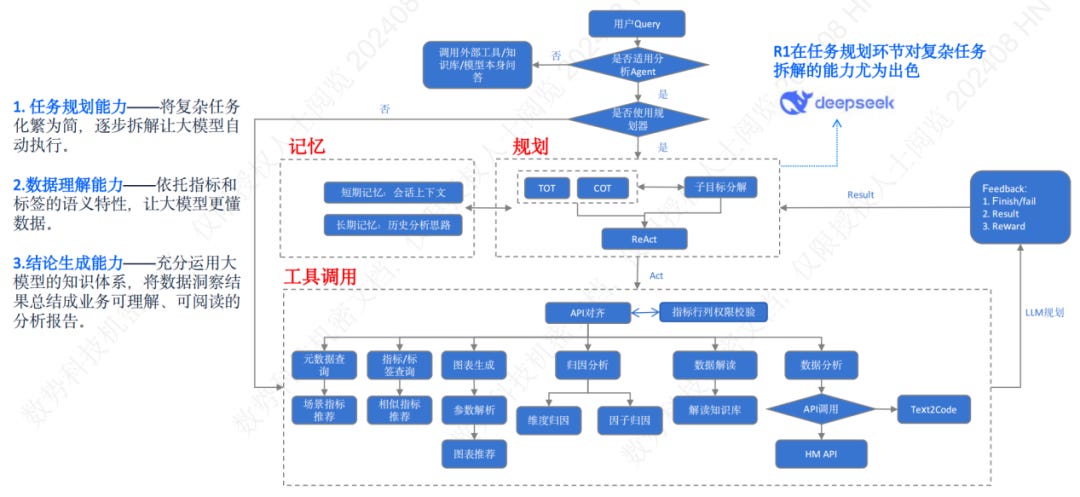
本项目采用”1+2+N”立体架构:1个智能指标中台底座、2个核心智能体产品(SwiftMetrics+SwiftAgent)、N个业务场景穿透,构建全行级”指标神经系统”。核心设计理念围绕“数据语义化、分析智能体、管理穿透式”展开:首先通过SwiftMetrics建立统一的指标字典,将全行数十个系统、数千张表抽象为标准化指标服务;其次基于NL2Semantics技术,部署SwiftAgent实现自然语言到指标语义的精准映射;最后借助指标分析树,将北极星目标逐层拆解至执行单元,实现战略意图的透明传导。
该方案深度推动四大核心能力跃迁:将查询响应从小时级提升至秒级、把指标开发周期从天级缩短至小时级、推动分析模式由“人找数”转向“数驱动”、并促使决策支持从“报表展示”升级为“洞察生成”,为银行业Data Agent规模化应用提供了可复制、可落地的先进范式。
1.核心产品SwiftAgent和SwiftMetrics
SwiftMetrics智能指标平台承担指标全生命周期治理,涵盖四大功能模块:
·指标工厂:基于Data Fabric与Headless BI架构,支持业务人员通过可视化拖拽完成80%的指标自助创建。系统内置血缘解析引擎,可自动识别指标依赖关系并生成标准化API。
·指标加速引擎:依托StarRocks MPP架构,通过智能物化视图与查询改写技术,实现百亿级数据秒级响应。高频访问指标支持自动预计算,保障P95查询响应时间低于2秒。
·指标治理中心:构建“业务定义—技术绑定—治理审核”三层管控体系,支持“指标×用户×维度”细粒度权限控制。实现指标全生命周期可追溯,确保同名同义、口径统一。
·指标体系模块:独创“北极星指标树”功能,支持战略目标逐层可视化拆解。系统自动计算各层级权重,当顶层指标发生波动时,可一键下钻至叶子节点,快速定位问题根源。
SwiftAgent智能分析平台作为业务用户”智能副驾驶”,聚焦两大场景:
·对话式智能问数:移动端支持95%准确率的语音输入,PC端具备长文本纠错与多轮对话能力。
·智能归因分析:集成因子归因、维度归因与相关性分析三大能力,从而显著提升分析决策效率。
2.核心技术架构
项目采用“四层两纵”体系架构:“四层”包括数据源层、语义层、智能层与应用层;“两纵”为贯穿始终的安全合规与运维监控体系。
·NL2Semantics核心技术:区别于NL2SQL的”自然语言→SQL”路径,本方案采用”自然语言→语义理解→指标关联→SQL检索→结果验证”五段式处理流程。通过任务规划Agent识别意图、数据理解Agent映射指标语义并消歧、指标平台生成标准化查询、结论生成Agent验证逻辑,确保在指标语义定义完备的前提下,实现查询结果100%准确。
·Multi-Agent协同框架:任务规划任务规划Agent采用ReAct范式拆解复杂任务链;数据理解Agent依托语义层消除歧义,根据权限控制访问范围;结论生成Agent融合大模型通用知识与银行业务图谱生成报告。三类Agent通过共享记忆池同步状态,确保长链路任务一致。
·指标加速引擎:部署多套StarRocks集群,通过智能物化视图自动识别高频查询模式并预计算,通过查询改写避免实时JOIN,通过动态采样提升交互体验。
·安全合规保障:嵌入三层防护——数据访问层采用行级权限+列级脱敏,动态拼接权限谓词;审计追踪层记录完整查询链路,满足监管可追溯要求。
3.项目创新性
本项目实现四项银行业首创:
·行业首创“指标语义层+大模型”的NL2Semantics技术路径,通过语义网络解耦大模型创造性与指标平台确定性,兼顾自然语言理解与数据口径统一,该成果已获信通院认证并纳入行业标准。
·首创穿透式指标管理体系,实现从管理驾驶舱到员工执行层的全链路透明化管理。
·首创“低代码指标工厂+对话式智能分析”双轮驱动模式,构建“业务自助、IT赋能”的协作机制,有效缓解数据需求积压。
·首创金融级Multi-Agent安全合规框架,嵌入“合规插件”,实现执行前权限校验、执行中全程日志、执行后可审计报告。
4.实施过程
实施过程分四阶段:
第一阶段:围绕核心场景开展需求调研与方案设计,明确实施路径。
第二阶段:完成系统部署与关键功能上线,通过平滑切换策略保障业务连续性。
第三阶段:实现历史数据迁移并构建高效数据处理架构,系统响应效率显著提升。
第四阶段:组织多轮用户培训与反馈收集,基于实际应用持续迭代优化。
生态伙伴合作
在本Data Agent项目中,数势科技携手多方生态伙伴共建,形成优势互补的协同作战体系:
StarRocks社区提供高性能OLAP引擎底层支持,其技术团队协助优化百亿级数据查询性能,实现P95响应<2秒的极致体验。
信创生态伙伴全面赋能:华为鲲鹏提供ARM架构服务器适配验证;麒麟OS完成操作系统级兼容性测试;腾讯TDSQL保障分布式数据库稳定运行;宝兰德/东方通提供中间件技术支持,共同构建自主可控的技术底座。
天磊卫士出具权威三方安全评估报告,确保系统通过等保三级认证。
生态协同使项目交付周期缩短30%,风险降低50%,充分彰显开放共赢价值。
合作服务效果
本项目取得了一些立竿见影的成果,基本达成了预定目标,主要有以下几点:
决策效率大幅提升,管理决策指标数据,准备时间从T+1准实时压缩至小时级,实现“对话即所得”,并实现了数据的可查、可检、可追溯,保证了数据可信、决策可解释;
指标口径统一,指标口径“定义即开发”、一处定义全局使用,从源头上杜绝了口径问题;通过“管研用一体化”指标平台,降低了指标开发的门槛,让业务人员可以直接定义和开发指标,提高了指标开发的效能;
协同效能提升,支持指标智能树,用统一的指标体系观察和驱动各个部门的工作和业务系统,统一了数据语言;
落地基于大模型的数据分析能力,基于NL2Semantics技术路线,让大模型赋能企业核心数据资产,释放数据的价值,具备了更大的发展空间。
关于企业
·数势科技
数势科技是AI+DATA领军企业,行业领先的指标+Data Agent产品提供商。由前京东集团副总裁黎科峰博士及百度、平安高管联合创立,团队兼具顶尖技术与业务know-how。2020年发布业界首个管研用一体化智能指标平台SwiftMetrics,2023年首发数据分析智能体SwiftAgent,引领Data AI Agent技术发展。核心技术NL2Semantics实现零幻觉精准洞察,获信通院权威认证。深耕金融、零售、制造行业,服务数十家头部银行与500强企业,客户交付成功率与复购率均达100%,已获40+软著、20+专利及国家高新技术企业、北京市专精特新等资质,持续推动企业数智化升级。
点击文末“阅读原文”链接还可查看数势科技官网
·中信百信银行
中信百信银行是中信银行控股的数字普惠银行,2017年由中信银行和百度联合发起成立,通过融合“金融+互联网”基因,探索金融科技与未来银行发展新路径,承载着中国银行业转型发展试验田的使命。
中信百信银行作为一家AI驱动的数字普惠银行,致力于通过人工智能、大数据,云计算等技术,探察金融创新,优化金融产品,为最广泛人群带来平等、便捷、安全的数字普惠金融服务。
★以上由数势科技投递申报的Agent案例,最终将会角逐由金猿组委会×数据猿×上海大数据联盟联合推出的《2025中国大数据产业年度Data Agent创新应用》榜单/奖项。
该榜单最终将于1月上旬上海举办的“2025第八届金猿大数据产业发展论坛——暨AI Infra & Data Agent趋势论坛”现场首次揭晓榜单,并举行颁奖仪式,欢迎报名莅临现场。







