2025年,也许将会出现不少这样的竞标现场:四五家数据分析公司围绕着一个大客户展开激烈的比拼。每一家厂商都信心满满地推销着自己的数据分析平台,宣称自己能够带来行业领先的智能化升级。
“我们引入了DeepSeek,能实现实时精准的商业洞察和预测。”“DeepSeek加持的分析引擎,让数据告诉你每一个潜在机会。”“我们基于DeepSeek的大模型,能够自动生成深度分析报告,提供可操作的商业决策建议。”
这一切,听起来几乎一模一样。客户坐在台下,翻阅着各家的技术白皮书,逐渐感到越来越困惑。每一个厂商都拿着DeepSeek这一颗“金钥匙”宣称自己能打开智能化的大门,然而,却没有一家公司能够给出真正的差异化答案。
“难道这就是未来数据分析的样子吗?” 客户心中不禁浮现疑问。
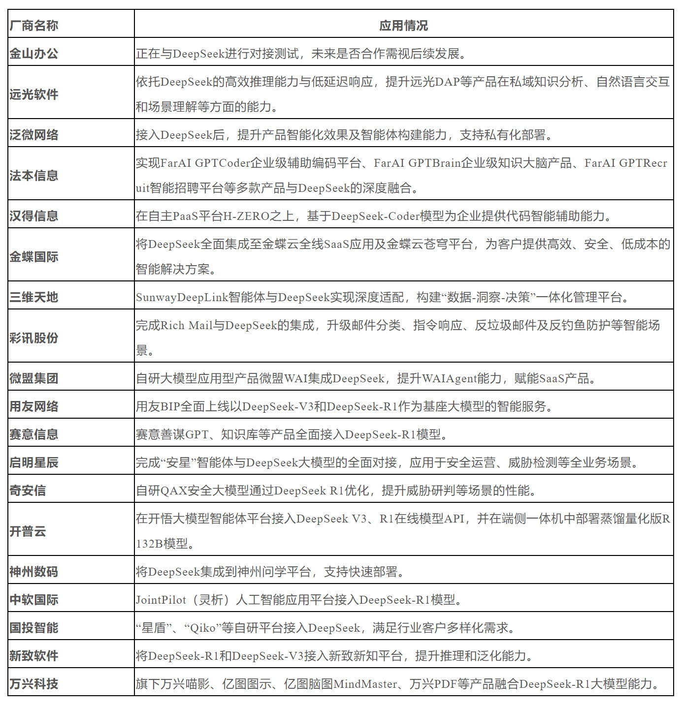
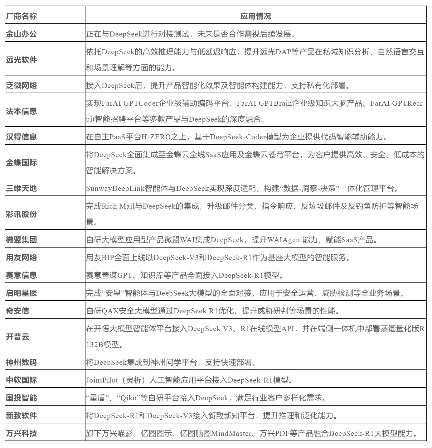
事实上,不仅数据分析领域如此,在ERP、CRM、OA、财务等各个企业应用软件领域,都在争先恐后的对外宣布自己接入了DeepSeek,仿佛是否接入了DeepSeek,或者是否第一时间接入了DeepSeek,已经成为企业能否打败对手的关键。
那么,问题来了,人人都接入了DeepSeek,就相当于没有了DeepSeek。在新的市场环境中,企业又该如何竞争呢?
如今,越来越多的国内企业,尤其是数据分析、ERP、CRM等领域的软件厂商,都以“接入DeepSeek”作为自己智能化的核心卖点。
我们随便一搜,就能找到一大堆宣称接入了DeepSeek的企业软件厂商。
在这个充满技术名词和AI噱头的场景中,所谓的“智能化”变得稀松平常,仿佛成为了每家厂商的“标配”而非竞争优势。虽然每家公司都号称基于DeepSeek实现了智能升级,但这些功能背后的核心技术框架,几乎没有什么本质的区别——技术本身被过度消费,成为了一个空洞的标识,而所有厂商之间的竞争,却始终在相似的功能层面上打转。
问题在于,DeepSeek这一大模型,它的强大无需多言,但当它成为了行业中的“标配”时,智能化的提升是否还能成为企业脱颖而出的竞争力?所有厂商都依赖同一项技术,而这一技术的普及却正在迅速稀释它的竞争优势。
正如电动汽车领域,许多厂商都使用了宁德时代的电池,但并不是每一辆车都能脱颖而出;有的畅销,有的滞销。汽车与汽车之间的差异,远不止于电池;它们的区别在于整车的设计、性能调校、用户体验等方面。同样,软件厂商使用了相同的大模型技术,但它们的竞争力,是否仅仅停留在“接入DeepSeek”的层面?
大模型能赋予产品强大的“智能化内核”,但若无法与业务需求紧密结合,它依然只是技术上的加分项。企业真正能在竞争中脱颖而出,取决于如何通过工程化手段将这一核心能力转化为用户眼中的独特优势。
1. 如何把大模型能力转化为产品核心竞争力?
大模型的能力并非“即插即用”,它的优势只有在细致入微的工程化设计中,才能转化为实实在在的产品竞争力。简单地接入DeepSeek并不会自动带来差异化,真正的挑战在于如何将大模型的计算力、学习能力与实际产品深度融合,形成独特的市场优势。
技术集成不是“贴合”,而是“内化”。它要求将大模型能力与现有系统的架构设计无缝对接。在这一过程中,最关键的部分是如何保证数据流的顺畅与模型调用的高效性。例如,一家数据分析平台接入DeepSeek后,仅仅是让模型“参与分析”是不够的。数据从用户输入到模型推理,再到结果输出的每个环节,都必须经过优化和精细调度。任何环节的滞后,都会导致最终结果的准确性与时效性下降。
数据流通则是技术集成中的核心瓶颈,DeepSeek的强大能力依赖于数据输入的质量和及时性。数据的流动性和清洗的效率决定了模型能否快速做出响应。没有流畅的实时数据处理机制,深度学习模型的输出就无法形成价值。例如,如果分析平台的数据源不断延迟或格式不统一,即便是最强大的模型也无法产生有价值的洞察。
不仅如此,真正的竞争力在于如何“简化复杂”,让大模型发挥最大价值。通过优化系统架构,让复杂的计算任务对用户来说尽可能透明且易用,才是将技术优势转化为用户体验的关键。用户关心的,是“结果”和“速度”,而非背后复杂的算法和计算过程。
2. 产品差异化的关键——从“大模型能力”到“产品体验”
虽然大模型赋予产品强大的技术能力,但市场的真正竞争在于如何将这一能力转化为令人上瘾的产品体验。无论技术多么先进,最终能让用户忠诚的,仍然是产品本身的使用感受、稳定性和易用性。
交互设计是差异化的起点,大模型能够处理复杂数据,但如果用户无法直观、简便地与之交互,技术的优势便成了摆设。以数据分析平台为例,用户不仅要得到结果,还希望过程是自然、直观、易理解的。传统的复杂数据表格早已无法满足用户需求,对话式接口、图表化数据展现和语音识别等方式正在成为新时代的标配。通过自然语言与模型互动,用户可以更直观地获得决策支持。
界面美学同样至关重要,一个高效的智能产品,必须是简洁的、易于操作的,而不仅仅依赖“技术炫技”。无论是清晰的界面布局,还是合理的色彩配比,优秀的用户界面设计能让复杂功能变得轻松易用。若一个强大的应用软件平台,其界面设计却令用户迷失,结果将是“功能强大,却用起来不顺手”。
与此同时,稳定性和性能是大模型成功应用的基础。随着大模型运算的深入,数据量和请求频率将成倍增长,性能瓶颈将成为致命障碍。在大数据量分析时,如何保证模型高效响应且不出现崩溃,如何保证分析结果不延迟,是至关重要的问题。
举个例子,某ERP系统在接入DeepSeek后,面对大规模实时数据处理时,系统性能曾面临瓶颈。为了应对这种挑战,工程团队进行了一系列优化,如采用异步计算、缓存策略,并利用分布式计算架构进行负载均衡。这些优化不仅确保了系统的高并发处理能力,也保障了模型的准确性与实时性。
此外,系统的可扩展性决定了企业能否在未来的竞争中保持领先。大模型的应用必须在架构层面有高度的可扩展性,否则将无法应对未来快速增长的业务需求。
3.通过定制化、垂直化应用打破同质化,也许是一条突围之路
在大模型普及的背景下,企业若仅满足于“简单接入”,就无法在竞争中脱颖而出。真正的优势在于如何深度挖掘大模型的潜力,将其与行业特点、客户需求和特定场景紧密结合。这需要两种关键策略:行业定制化和场景垂直化。
大模型的“通用性”虽然提供了强大的基础能力,但它的标准化也带来了同质化的风险。行业定制化通过深入理解行业特性和客户需求,将大模型能力进行精细化调整,使其不仅能满足普遍需求,更能解决行业痛点。
以金融行业为例,DeepSeek具备强大的语义理解和预测能力,但单纯依赖其通用模型并不足以应对行业的复杂需求。金融行业的决策,特别是信贷审核和风险评估,通常需要结合行业规则、监管要求和数据结构。这时,行业定制化就显得尤为关键。通过结合行业知识对模型进行训练,金融科技公司能够将大模型的分析能力与行业规范对接,从而做出符合规则的决策。
通过行业定制化,企业能够针对特定领域的需求调整大模型使用方式,避免市场中的“千篇一律”,打造具有行业专属特色的解决方案。
除了行业定制化,场景垂直化同样是突破同质化的有效途径。与其让大模型在各种业务场景中泛用,不如聚焦于特定场景,通过垂直化应用来最大化其潜力。这不仅有助于满足特定需求,还能提供更加精细化和深度的解决方案,极大提升产品精准度和用户体验。
以智能客服为例,许多公司都接入了DeepSeek,用于提供自然语言的问答支持。但当服务场景复杂化,涉及多轮对话、情感分析甚至非结构化数据时,单纯的通用模型往往力不从心。这时,场景垂直化的优势便凸显出来。
通过在特定场景中的深度垂直应用,企业能够从大模型中提取最大潜力,使技术与需求高度契合,避免“大同小异”的同质化问题。
在大模型的竞争中,技术的先进性是基础,但速度和灵活性才是决定企业能否在接入DeepSeek后脱颖而出的核心。接入大模型的应用软件厂商,若无法快速响应市场需求并灵活调整策略,将无法在瞬息万变的市场中占得先机。速度不仅是技术的领先,更是技术到市场的转化效率。
1. 快速推出MVP或Demo,从概念到市场的第一步
接入DeepSeek的大模型并非一项简单的“插拔式”技术应用,厂商的首要任务是将这一强大能力迅速转化为具体可用的产品功能,并在最短的时间内推向市场。因此,最小可行产品(MVP)或Demo开发成为了企业快速验证大模型应用价值的关键步骤。
MVP不仅仅是简化版本的“试水”产品,而是经过精心设计,专注于核心功能,旨在解决客户最迫切的痛点,并通过最简洁的产品形态快速进入市场。对于接入DeepSeek的厂商来说,核心挑战是如何在短期内用最小的功能集展示大模型的优势,而不让开发周期拖延到“完美”版本才推出。这一过程要求厂商在产品上线时,快速呈现模型在特定场景中的实际效益,并根据早期用户反馈迅速调整。
MVP的关键在于,不仅迅速推向市场,更要确保市场的反馈能够成为下一步开发的指导。因此,如何通过快速验证大模型应用的市场效果,并借此提高产品的市场契合度,成为了厂商获胜的关键。
2. 快速验证、迭代与提升,构建技术-市场的良性循环
产品一旦进入市场,厂商必须迅速构建一个技术-市场的良性循环。这不仅仅是关于产品的迭代与优化,更是如何在极短的时间内通过用户反馈、市场数据和产品调整,不断提升大模型的能力,同时抢占更多市场份额。
快速验证是第一步,而迭代和提升才是关键。厂商需要根据市场反馈迅速调整技术细节,并对产品进行实时优化。这一过程要求厂商在技术研发和市场推广之间架起桥梁,打破单纯的“产品开发”与“市场推广”之间的隔阂。快速迭代不仅意味着更新技术功能,更意味着紧贴市场需求变化,让产品始终能在高效响应客户需求的同时持续提升竞争力。
例如,某知名数据分析厂商接入DeepSeek后,在发布MVP后并未停下脚步,而是将产品升级速度与市场反馈同步推进。每次技术迭代后,厂商都会通过快速测试和市场调研验证新功能的有效性,并利用这些反馈调整模型的输出精度和应用场景适应性。通过这一机制,产品逐步完善,客户满意度不断提升,最终形成了一个技术不断强化、市场反馈不断推动的良性循环。
相较于竞争对手,这种快速的迭代和调整能力,让该厂商在短时间内领先一步。其不仅在产品技术上不断优化提升,而且通过精准的市场推广,加速了用户的认知和接受。最终,他们不仅抢占了市场先机,也通过不断优化的产品,在竞争中形成了“一骑绝尘”的优势。
这种技术-市场的循环,要求厂商能够在产品开发与市场反馈之间找到完美的平衡点。通过不断的迭代、调整和优化,企业能够快速提升产品能力并响应市场变化,从而在大模型应用的竞争中实现领先。
接入DeepSeek的大模型,虽然提供了强大的技术基础,但服务与支持却是决定企业能否长期占据市场的关键因素。优秀的服务不仅能提升客户体验,增强黏性,更能在竞争激烈的市场中迅速脱颖而出。
1. 服务质量与客户支持的差异化,打造客户忠诚度
技术领先固然重要,但真正让客户留存的,是高质量的服务。从技术支持到个性化培训,再到高效售后服务,每一环都能深度影响客户的使用感受与产品粘性。
技术支持不应只是应急响应,而应是预见问题、快速解决。当客户在使用大模型时遇到挑战,厂商必须能迅速介入解决,让客户始终感到技术背后有强大的支持。比如,接入DeepSeek的CRM平台,可以通过全天候技术支持,及时解决了客户在数据整合中的难题,增强了客户的依赖性。
另一方面,培训同样至关重要。大模型的应用门槛较高,定期的定制化培训能帮助客户深入理解并充分挖掘产品潜力,增加使用粘性。售后服务则要通过定期的问题跟踪和产品升级,确保客户始终体验到技术进步带来的实际价值。主动服务,而非被动等待,才是建立长期关系的关键。
2. 成本与性价比,高质量与高效率并行
大模型技术的接入成本高,但性价比才是决定市场份额的关键。通过优化开发、交付与运营流程,厂商不仅能控制成本,还能通过差异化定价提升市场吸引力。
优化成本并非削减功能,而是聚焦核心价值,剔除冗余。接入DeepSeek后,企业要明确哪些功能是用户真正需要的,哪些是可以“后期再做”的。通过精简产品、优化运营,厂商能大幅降低成本,并将节省的资金投入到产品创新和市场拓展中。
定价方面,厂商要通过精准的市场定位和灵活定价来吸引不同层次的客户。比如,基础版提供标准功能,定制版则包含更高阶的数据分析与行业解决方案。这样,企业不仅能覆盖更广泛的客户群体,还能通过高性价比迅速占领市场。
此外,售后服务的高效性同样影响性价比。通过简化交付过程、快速响应市场需求,厂商不仅提升了客户体验,还能降低长远的服务成本。
综上,大模型的接入并非竞争的终点,而是产品智能化的起点。在这一场技术革命中,接入DeepSeek等大模型,已然成为行业常态。但真正能够脱颖而出的,并不是那些简单将大模型嵌入产品的企业,而是那些能够深度挖掘技术潜力,打破同质化困局的先行者。
技术可被复制,但创造性却难以追随。
未来属于那些能够在技术上创新,在产品上深耕的企业,属于那些能够用“速度”掌控市场,用“差异化”赢得客户的企业。因为,真正的竞争从来不是“谁先接入技术”,而是“谁能最快抓住技术的精髓,打造出与众不同的产品”。而这一切的背后,是对市场的洞察、对技术的理解、对用户的把握。
DeepSeek,作为一面镜子,照见了技术的力量;而真正的魔力,却源自于如何巧妙地与产品、与市场、与未来对接。无差异,便无胜算;无独特,便无辉煌。接入大模型的技术,不等于拥有未来的胜利,真正的胜利,是在DeepSeek之上,铸造出一个独特的王国。
都接入DeepSeek,等于都没接DeepSeek?
2025年,也许将会出现不少这样的竞标现场:四五家数据分析公司围绕着一个大客户展开激烈的比拼。每一家厂商都信心满满地推销着自己的数据分析平台,宣称自己能够带来行业领先的智能化升级。
“我们引入了DeepSeek,能实现实时精准的商业洞察和预测。”
“DeepSeek加持的分析引擎,让数据告诉你每一个潜在机会。”
“我们基于DeepSeek的大模型,能够自动生成深度分析报告,提供可操作的商业决策建议。”
这一切,听起来几乎一模一样。客户坐在台下,翻阅着各家的技术白皮书,逐渐感到越来越困惑。每一个厂商都拿着DeepSeek这一颗“金钥匙”宣称自己能打开智能化的大门,然而,却没有一家公司能够给出真正的差异化答案。
“难道这就是未来数据分析的样子吗?” 客户心中不禁浮现疑问。
事实上,不仅数据分析领域如此,在ERP、CRM、OA、财务等各个企业应用软件领域,都在争先恐后的对外宣布自己接入了DeepSeek,仿佛是否接入了DeepSeek,或者是否第一时间接入了DeepSeek,已经成为企业能否打败对手的关键。
那么,问题来了,人人都接入了DeepSeek,就相当于没有了DeepSeek。在新的市场环境中,企业又该如何竞争呢?
DeepSeek浪潮下的“同质化困境”
如今,越来越多的国内企业,尤其是数据分析、ERP、CRM等领域的软件厂商,都以“接入DeepSeek”作为自己智能化的核心卖点。
我们随便一搜,就能找到一大堆宣称接入了DeepSeek的企业软件厂商。
在这个充满技术名词和AI噱头的场景中,所谓的“智能化”变得稀松平常,仿佛成为了每家厂商的“标配”而非竞争优势。虽然每家公司都号称基于DeepSeek实现了智能升级,但这些功能背后的核心技术框架,几乎没有什么本质的区别——技术本身被过度消费,成为了一个空洞的标识,而所有厂商之间的竞争,却始终在相似的功能层面上打转。
问题在于,DeepSeek这一大模型,它的强大无需多言,但当它成为了行业中的“标配”时,智能化的提升是否还能成为企业脱颖而出的竞争力?所有厂商都依赖同一项技术,而这一技术的普及却正在迅速稀释它的竞争优势。
正如电动汽车领域,许多厂商都使用了宁德时代的电池,但并不是每一辆车都能脱颖而出;有的畅销,有的滞销。汽车与汽车之间的差异,远不止于电池;它们的区别在于整车的设计、性能调校、用户体验等方面。同样,软件厂商使用了相同的大模型技术,但它们的竞争力,是否仅仅停留在“接入DeepSeek”的层面?
大模型与产品工程化的深度融合:1+1>2的“化学反应”
大模型能赋予产品强大的“智能化内核”,但若无法与业务需求紧密结合,它依然只是技术上的加分项。企业真正能在竞争中脱颖而出,取决于如何通过工程化手段将这一核心能力转化为用户眼中的独特优势。
1. 如何把大模型能力转化为产品核心竞争力?
大模型的能力并非“即插即用”,它的优势只有在细致入微的工程化设计中,才能转化为实实在在的产品竞争力。简单地接入DeepSeek并不会自动带来差异化,真正的挑战在于如何将大模型的计算力、学习能力与实际产品深度融合,形成独特的市场优势。
技术集成不是“贴合”,而是“内化”。它要求将大模型能力与现有系统的架构设计无缝对接。在这一过程中,最关键的部分是如何保证数据流的顺畅与模型调用的高效性。例如,一家数据分析平台接入DeepSeek后,仅仅是让模型“参与分析”是不够的。数据从用户输入到模型推理,再到结果输出的每个环节,都必须经过优化和精细调度。任何环节的滞后,都会导致最终结果的准确性与时效性下降。
数据流通则是技术集成中的核心瓶颈,DeepSeek的强大能力依赖于数据输入的质量和及时性。数据的流动性和清洗的效率决定了模型能否快速做出响应。没有流畅的实时数据处理机制,深度学习模型的输出就无法形成价值。例如,如果分析平台的数据源不断延迟或格式不统一,即便是最强大的模型也无法产生有价值的洞察。
不仅如此,真正的竞争力在于如何“简化复杂”,让大模型发挥最大价值。通过优化系统架构,让复杂的计算任务对用户来说尽可能透明且易用,才是将技术优势转化为用户体验的关键。用户关心的,是“结果”和“速度”,而非背后复杂的算法和计算过程。
2. 产品差异化的关键——从“大模型能力”到“产品体验”
虽然大模型赋予产品强大的技术能力,但市场的真正竞争在于如何将这一能力转化为令人上瘾的产品体验。无论技术多么先进,最终能让用户忠诚的,仍然是产品本身的使用感受、稳定性和易用性。
交互设计是差异化的起点,大模型能够处理复杂数据,但如果用户无法直观、简便地与之交互,技术的优势便成了摆设。以数据分析平台为例,用户不仅要得到结果,还希望过程是自然、直观、易理解的。传统的复杂数据表格早已无法满足用户需求,对话式接口、图表化数据展现和语音识别等方式正在成为新时代的标配。通过自然语言与模型互动,用户可以更直观地获得决策支持。
界面美学同样至关重要,一个高效的智能产品,必须是简洁的、易于操作的,而不仅仅依赖“技术炫技”。无论是清晰的界面布局,还是合理的色彩配比,优秀的用户界面设计能让复杂功能变得轻松易用。若一个强大的应用软件平台,其界面设计却令用户迷失,结果将是“功能强大,却用起来不顺手”。
与此同时,稳定性和性能是大模型成功应用的基础。随着大模型运算的深入,数据量和请求频率将成倍增长,性能瓶颈将成为致命障碍。在大数据量分析时,如何保证模型高效响应且不出现崩溃,如何保证分析结果不延迟,是至关重要的问题。
举个例子,某ERP系统在接入DeepSeek后,面对大规模实时数据处理时,系统性能曾面临瓶颈。为了应对这种挑战,工程团队进行了一系列优化,如采用异步计算、缓存策略,并利用分布式计算架构进行负载均衡。这些优化不仅确保了系统的高并发处理能力,也保障了模型的准确性与实时性。
此外,系统的可扩展性决定了企业能否在未来的竞争中保持领先。大模型的应用必须在架构层面有高度的可扩展性,否则将无法应对未来快速增长的业务需求。
3.通过定制化、垂直化应用打破同质化,也许是一条突围之路
在大模型普及的背景下,企业若仅满足于“简单接入”,就无法在竞争中脱颖而出。真正的优势在于如何深度挖掘大模型的潜力,将其与行业特点、客户需求和特定场景紧密结合。这需要两种关键策略:行业定制化和场景垂直化。
大模型的“通用性”虽然提供了强大的基础能力,但它的标准化也带来了同质化的风险。行业定制化通过深入理解行业特性和客户需求,将大模型能力进行精细化调整,使其不仅能满足普遍需求,更能解决行业痛点。
以金融行业为例,DeepSeek具备强大的语义理解和预测能力,但单纯依赖其通用模型并不足以应对行业的复杂需求。金融行业的决策,特别是信贷审核和风险评估,通常需要结合行业规则、监管要求和数据结构。这时,行业定制化就显得尤为关键。通过结合行业知识对模型进行训练,金融科技公司能够将大模型的分析能力与行业规范对接,从而做出符合规则的决策。
通过行业定制化,企业能够针对特定领域的需求调整大模型使用方式,避免市场中的“千篇一律”,打造具有行业专属特色的解决方案。
除了行业定制化,场景垂直化同样是突破同质化的有效途径。与其让大模型在各种业务场景中泛用,不如聚焦于特定场景,通过垂直化应用来最大化其潜力。这不仅有助于满足特定需求,还能提供更加精细化和深度的解决方案,极大提升产品精准度和用户体验。
以智能客服为例,许多公司都接入了DeepSeek,用于提供自然语言的问答支持。但当服务场景复杂化,涉及多轮对话、情感分析甚至非结构化数据时,单纯的通用模型往往力不从心。这时,场景垂直化的优势便凸显出来。
通过在特定场景中的深度垂直应用,企业能够从大模型中提取最大潜力,使技术与需求高度契合,避免“大同小异”的同质化问题。
响应市场与客户需求,速度与灵活性决定胜负
在大模型的竞争中,技术的先进性是基础,但速度和灵活性才是决定企业能否在接入DeepSeek后脱颖而出的核心。接入大模型的应用软件厂商,若无法快速响应市场需求并灵活调整策略,将无法在瞬息万变的市场中占得先机。速度不仅是技术的领先,更是技术到市场的转化效率。
1. 快速推出MVP或Demo,从概念到市场的第一步
接入DeepSeek的大模型并非一项简单的“插拔式”技术应用,厂商的首要任务是将这一强大能力迅速转化为具体可用的产品功能,并在最短的时间内推向市场。因此,最小可行产品(MVP)或Demo开发成为了企业快速验证大模型应用价值的关键步骤。
MVP不仅仅是简化版本的“试水”产品,而是经过精心设计,专注于核心功能,旨在解决客户最迫切的痛点,并通过最简洁的产品形态快速进入市场。对于接入DeepSeek的厂商来说,核心挑战是如何在短期内用最小的功能集展示大模型的优势,而不让开发周期拖延到“完美”版本才推出。这一过程要求厂商在产品上线时,快速呈现模型在特定场景中的实际效益,并根据早期用户反馈迅速调整。
MVP的关键在于,不仅迅速推向市场,更要确保市场的反馈能够成为下一步开发的指导。因此,如何通过快速验证大模型应用的市场效果,并借此提高产品的市场契合度,成为了厂商获胜的关键。
2. 快速验证、迭代与提升,构建技术-市场的良性循环
产品一旦进入市场,厂商必须迅速构建一个技术-市场的良性循环。这不仅仅是关于产品的迭代与优化,更是如何在极短的时间内通过用户反馈、市场数据和产品调整,不断提升大模型的能力,同时抢占更多市场份额。
快速验证是第一步,而迭代和提升才是关键。厂商需要根据市场反馈迅速调整技术细节,并对产品进行实时优化。这一过程要求厂商在技术研发和市场推广之间架起桥梁,打破单纯的“产品开发”与“市场推广”之间的隔阂。快速迭代不仅意味着更新技术功能,更意味着紧贴市场需求变化,让产品始终能在高效响应客户需求的同时持续提升竞争力。
例如,某知名数据分析厂商接入DeepSeek后,在发布MVP后并未停下脚步,而是将产品升级速度与市场反馈同步推进。每次技术迭代后,厂商都会通过快速测试和市场调研验证新功能的有效性,并利用这些反馈调整模型的输出精度和应用场景适应性。通过这一机制,产品逐步完善,客户满意度不断提升,最终形成了一个技术不断强化、市场反馈不断推动的良性循环。
相较于竞争对手,这种快速的迭代和调整能力,让该厂商在短时间内领先一步。其不仅在产品技术上不断优化提升,而且通过精准的市场推广,加速了用户的认知和接受。最终,他们不仅抢占了市场先机,也通过不断优化的产品,在竞争中形成了“一骑绝尘”的优势。
这种技术-市场的循环,要求厂商能够在产品开发与市场反馈之间找到完美的平衡点。通过不断的迭代、调整和优化,企业能够快速提升产品能力并响应市场变化,从而在大模型应用的竞争中实现领先。
服务与支持,增强竞争力的“隐形武器”
接入DeepSeek的大模型,虽然提供了强大的技术基础,但服务与支持却是决定企业能否长期占据市场的关键因素。优秀的服务不仅能提升客户体验,增强黏性,更能在竞争激烈的市场中迅速脱颖而出。
1. 服务质量与客户支持的差异化,打造客户忠诚度
技术领先固然重要,但真正让客户留存的,是高质量的服务。从技术支持到个性化培训,再到高效售后服务,每一环都能深度影响客户的使用感受与产品粘性。
技术支持不应只是应急响应,而应是预见问题、快速解决。当客户在使用大模型时遇到挑战,厂商必须能迅速介入解决,让客户始终感到技术背后有强大的支持。比如,接入DeepSeek的CRM平台,可以通过全天候技术支持,及时解决了客户在数据整合中的难题,增强了客户的依赖性。
另一方面,培训同样至关重要。大模型的应用门槛较高,定期的定制化培训能帮助客户深入理解并充分挖掘产品潜力,增加使用粘性。售后服务则要通过定期的问题跟踪和产品升级,确保客户始终体验到技术进步带来的实际价值。主动服务,而非被动等待,才是建立长期关系的关键。
2. 成本与性价比,高质量与高效率并行
大模型技术的接入成本高,但性价比才是决定市场份额的关键。通过优化开发、交付与运营流程,厂商不仅能控制成本,还能通过差异化定价提升市场吸引力。
优化成本并非削减功能,而是聚焦核心价值,剔除冗余。接入DeepSeek后,企业要明确哪些功能是用户真正需要的,哪些是可以“后期再做”的。通过精简产品、优化运营,厂商能大幅降低成本,并将节省的资金投入到产品创新和市场拓展中。
定价方面,厂商要通过精准的市场定位和灵活定价来吸引不同层次的客户。比如,基础版提供标准功能,定制版则包含更高阶的数据分析与行业解决方案。这样,企业不仅能覆盖更广泛的客户群体,还能通过高性价比迅速占领市场。
此外,售后服务的高效性同样影响性价比。通过简化交付过程、快速响应市场需求,厂商不仅提升了客户体验,还能降低长远的服务成本。
综上,大模型的接入并非竞争的终点,而是产品智能化的起点。在这一场技术革命中,接入DeepSeek等大模型,已然成为行业常态。但真正能够脱颖而出的,并不是那些简单将大模型嵌入产品的企业,而是那些能够深度挖掘技术潜力,打破同质化困局的先行者。
技术可被复制,但创造性却难以追随。
未来属于那些能够在技术上创新,在产品上深耕的企业,属于那些能够用“速度”掌控市场,用“差异化”赢得客户的企业。因为,真正的竞争从来不是“谁先接入技术”,而是“谁能最快抓住技术的精髓,打造出与众不同的产品”。而这一切的背后,是对市场的洞察、对技术的理解、对用户的把握。
DeepSeek,作为一面镜子,照见了技术的力量;而真正的魔力,却源自于如何巧妙地与产品、与市场、与未来对接。无差异,便无胜算;无独特,便无辉煌。接入大模型的技术,不等于拥有未来的胜利,真正的胜利,是在DeepSeek之上,铸造出一个独特的王国。